为贯彻落实《教育部发布关于在疫情防控期间做好普通高等学校在线教学组织与管理工作的指导意见》(教高厅〔2020〕2号)、《广西壮族自治区新型冠状病毒感染的肺炎疫情防控工作领导小组指挥部关于学校复学工作的通知》(桂新冠防指〔2020〕40号)、《梧州学院新型冠状病毒感染的肺炎疫情防控期间教学工作预案》(梧院办〔2020〕3号),进一步加强疫情防控线上教学质量监控与督导工作,特制定本工作方案。
一、总体要求
各教研室、各任课教师要将此次疫情“化危为机”,推动信息技术与教育教学深度融合,大力推进教育教学改革;学院教学督导要加强对线上教学“教”和“学”的监控与测评,加强对线上教学管理和服务的督导。共同确保线上教学秩序运行平稳,线上教学、在线学习与线下课堂教学质量实质等效。
二、成立学院教学安排组
组长:黄宏本
副组长:吴燕端 韦翠兰 黄寄洪 莫智懿
成员:刘树先 陈聪 吴飞燕 宫海晓 何高明 涂井先 赵贤 覃桂茳 农健 庞光垚 冀肖榆 蒲保兴 胡庆席
教学安排组主要工作职责:
(一)制订学院新型冠状病毒感染的肺炎疫情防控期间教学工作应急预案。
(二)做好疫情期间在校学生实习及毕业生顶岗实习工作安排。
(三)做好疫情期间学生线上课程学习安排。
(四)做好疫情期间延期开学教学安排。
(五)做好疫情期间安全防护知识的推送与学习安排。
三、工作原则
(一)分层分类,确保质量
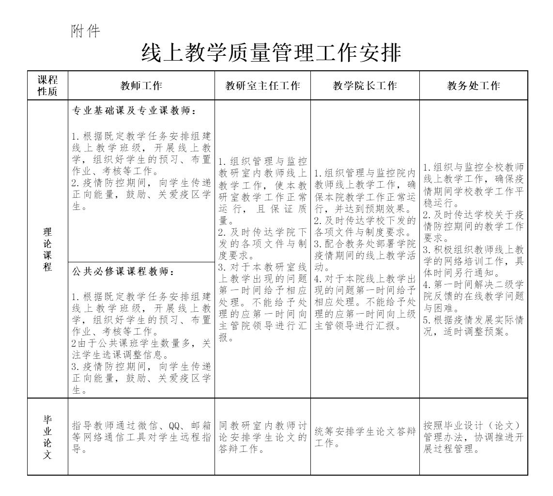
据学校现有的质量保障体系,对于延迟开学期间的线上教学管理仍然采取三期三级管理制度,具体职责分工详见附件。针对各个年级、不同类型课程要求和教学环节,强化任课教师课程教学质量主体责任和教研室监管责任,提高质量意识。
(二)同步跟进、精准监控
根据线上教学特点和教学实际情况,学院教学督导组要针对线上教学开展精准监控与督导,保障教学质量监督与评价同步跟进,线上教学与线下教学实质等效。
(三)激励引导,持续改进
各教研室和教学督导组切实做好线上教学的组织、指导和监督管理工作,发挥监控评估的正向激励引导功能,侧重挖掘先进典型、推广优秀事迹和全方位运用评价结果。同时多渠道、多途径收集反馈信息并督促改进,努力实现线上教学“监控-反馈-改进”闭环。
四、教学质量监控工作方式与内容
(一)工作方式
(1)学院对各教研室线上教学工作方案、线上教学开课信息、组织教师培训情况、教学检查准备情况、保障线上教学效果的措施与方案等进行督查。
(2)学院对所有开课的在线课堂,根据课程类型、课程特点、课堂组织形式综合把握,采取教师自查、教研室普查、学院领导和教学督导随机抽查,通过听课、看课和检查相关材料等方式检查线上教学组织、运行与管理情况。
(3)学院领导、教学督导、教研室主任加入学生课程教学群或课程平台(其中教学督导须按照听课计划加入相关课程群、教研室主任须加入本专业所有专业课程群、其他人员分别加入相关课程群),实时进行线上教学过程的检查和监督。
(二)工作内容
(1)督查任课教师在线教学准备情况,包括备课,教学平台选用和课程资源利用,直播或录播课程准备与预案设置,课程教学方式方法,在线学习指导方式以及教学群学生入群等情况。
(2)督查任课教师是否开展线上开课,网络运行是否通畅、教学运行与组织是否规范,课程教学质量状况。特别要注重落实立德树人的根本任务,坚持正确的价值导向,加强课程思政,注重弘扬社会正能量。对开展混合式教学的课程,要做好与开学后线下教学的有机结合,确保教学效果。
(3)督查学生的到课情况以及课堂参与度,教师对学生课堂监管是否到位,是否能调动学生的积极性。
(4)督查师生互动情况,尤其是在线辅导答疑、在线学习讨论、在线作业与考试等的落实情况。
(5)督查毕业论文资料收集情况。
(6)了解在线教学运行和学生学习指导等教学工作中,遇到的实际困难或存在的问题以及建议等。
(7)了解与检查其它线上教育相关工作。
五、其他要求和说明
(一)学院负责审核全院各专业线上教学计划,督导检查所有开课课程教学资源、线上教学平台等准备情况,有序组织全院线上教学工作,确保教师按时上课,保证学生有效学习。
(二)教学督导负责线上教学巡查和督导,督查各任课教师教学运行与组织是否规范,课程教学质量状况是否保证,师生互动情况、在线辅导答疑、在线学习讨论、在线作业与考试是否落实,毕业论文进度是否合理、与各班级学生信息员联系了解授课情况等,并按规定提交督导报告。对教学工作中发现的重大突发问题及时报告。
(三)教研室负责组织本专业线上教学工作,确保教师按时上课,认真落实教学各环节,汇总统计本专业开展线上教学检查相关数据(含外聘教师),对本专业任课教师线上教学(含毕业论文)的总体实施情况进行总结分析,提出改进建议和意见提交教学秘书,对教学工作中发现的重大突发问题及时报告。
(四)任课教师按照授课方式不同需留存以下记录:
(1)直播授课:授课界面、授课时间记录、答疑、互动(或讨论)、签到(或学习记录)、作业布置、考核等; 以上内容须有截图。
(2)慕课方式:推荐慕课的相关信息(网址等)、教学任务的布置、答疑、互动(或讨论)、签到(使用其他平台签到或学习记录)、作业、考核等;以上内容须有截图。
(3)其他方式,如发布PPT课件等方式:教学任务的布置、答疑、互动(或讨论)、签到(使用其他平台签到或学习记录)、作业、考核等;以上内容须有截图。
同时,任课教师要对本门课程线上教学的实施情况进行总结分析,凝练好的做法,解决存在问题(包含学生反馈问题)的方法,提出改进建议和意见。

大数据与软件工程学院
2020年2月16日